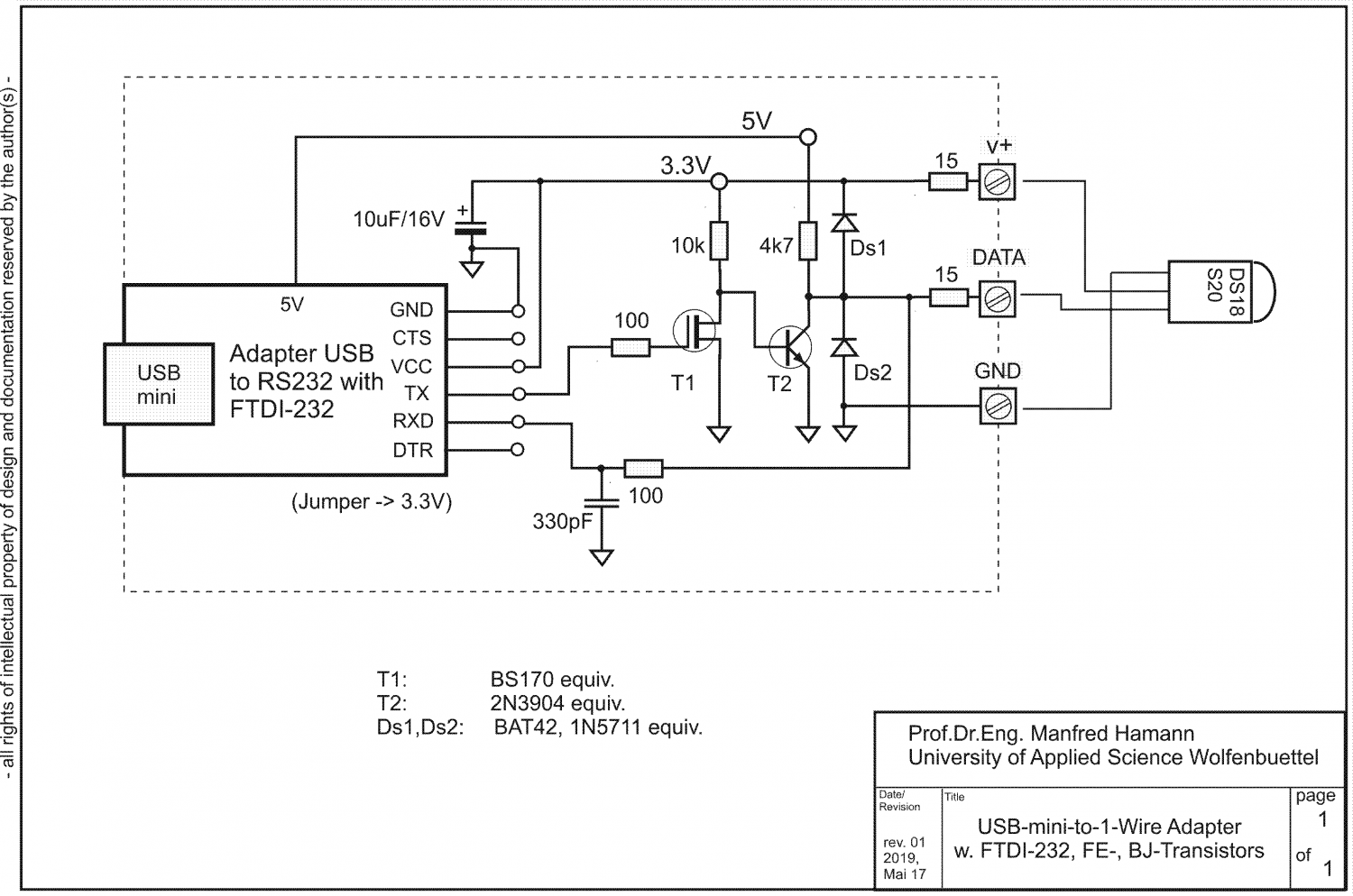
Die populäre USB-2.0 Schnittstelle stellt 5V und reichlich Leistung zur Verfügung, erfordert aber für die Übertragung von Daten ein komplexes Format. Für Rechner wie Arduino oder andere gibt es Adapter-Platinen, die für USB2.0 eine RS232-Schnittstelle nachbilden. Für den häufig darauf verwendeten Baustein FTDI-232 sind die Treiber bei Windows, Linux oder Raspian schon enthalten und werden automatisch erkannt. Hinter der Adapterkarte muss man dann „nur“ die Pegel für den oder die 18S20 anpassen.

Als Start kauft man eine „arduino“-Adapterplatine USB => RS232 mit einem FTDI-232, Preis etwa 3-5 Euro, z.B. [1]. Adapter mit anderen Wandler ICs (CP2103, CH340) funktionieren sehr ähnlich, erfordern aber möglicherweise das Besorgen und Installieren eines geeigneten Win- oder Linux-Treibers.
Weiteres Kleinmaterial wie Transistoren, Dioden, Widerstände und eine kleine Leiterplatte sollten nicht mehr als 5 Euro kosten. Weiter braucht man als Verbindung zum Computer noch ein passendes USB-A => USB-mini Kabel, wie man es u.a. bei den Resten alter Mobiltelefone oder MP3-Player finden könnte.
Die Schaltung betreibt den/die Sensoren über die Jumper-Einstellung mit 3.3 Volt (V+), wobei der Pullup-Widerstand der DATA-Leitung an 5 Volt angeschlossen ist, aber die Ausgangsspannung mit der Diode Ds1 auf 3,5 Volt begrenzt wird. Die höhere Quellspannung 5V sorgt für etwas steilere Ausschaltflanken der DATA-Leitung. Die 15-Ohm-Widerstände sollen als Schutz bei fremden Störimpulsen auf den Leitungen dienen, ebenso als eine Art Leitungsanpassung.

Ein Betrieb mit 2 Leitungen („Parasitic Mode“, DATA, GND) ist hier oftmals möglich, die Störsicherheit hängt aber von der Art der Leitung, Länge, Anzahl und Typ der Sensoren usw. ab. Sicherer ist ein Betrieb mit angeschlossenem V+ (= 3 Adern).