Unter allen elektrischen Bauteilen sind Induktivitäten und Transformatoren am wenigsten
beliebt. Die Theorie dazu ist schwierig und kompliziert, die Eigenschaften der Bauteile sind oft nicht-linear und häufig muss man sie selbst anfertigen / wickeln. Selbst das Ausprobieren der Eigenschaften dieser Bauteile kann einen großen Aufwand bedeuten. Dabei sind doch Transformatoren für Halogen- oder LED-Lampen, Spulen in Radio- , Fernseh- oder Mobilfunk-Empfängern oder Schaltnetzteilen unverzichtbar.
Um im Labor oder Unterricht die Eigenschaften einfach und (fast) unzerstörbar zu erproben, wird ein einfacher Schaltgenerator gezeigt, mit dem man in Verbindung mit einem Oszilloskop alle typischen Einsatzfälle von Induktivitäten zeigen kann.
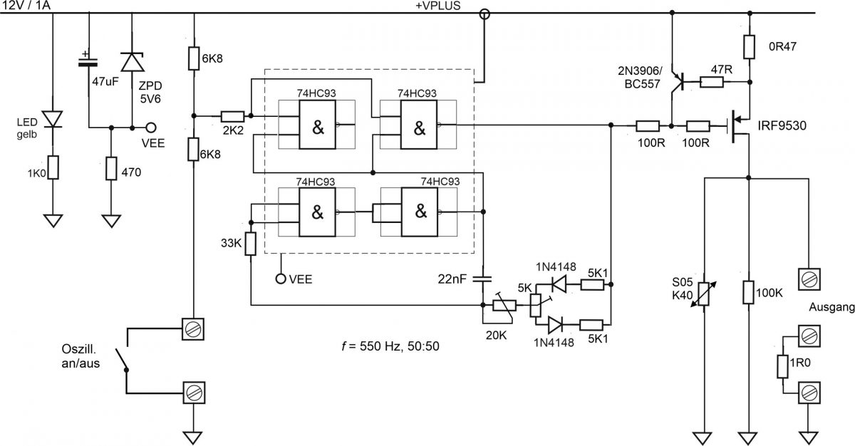
Der Testgenerator besteht aus einem Taktgeber / Oszillator mit ca. 550 Hz und einem Leistungsschalter, begrenzt auf maximal 12V und ca. 1A. Die Taktfrequenz ist ein Kompromiss, um ein flimmerfreies Kurvenbild zu erhalten und gleichzeitig den Größenwert der Induktivitäten in Grenzen zu halten. Zur Versorgung des Generators wird ein 12V
-Steckernetzteil verwendet. Der getaktete Ausgang kann mit einem Schalter „aktiv“ und „aus“ geschaltet werden.
Um auch Versuche wie „Zündspule“ oder „Weidezaun“ ohne Risiko machen zu können, ist die mögliche maximale Ausgangsspannung an den Anschluss-klemmen auf 70V begrenzt. Die mögliche in einer Induktivität gespeicherte Leistung ist dabei so gering, dass dabei keine Gefahr für den Benutzer besteht.
Der Ausgang ist, ähnlich wie bei einer Benzinmotor-Zündung, so geschaltet, dass er eine positive 12V Spannung an die Ausgangsklemme legt. Von Klemme 2 nach 3 ist ein 1,0 Ohm Widerstand zur Strom-Messung angeschlossen.

In der Praxis hat sich dieser Versuchsaufbau als sehr robust erwiesen, selbst bei den bei Induktivitäten zu erwartenden positiven und negativen Spannungsspitzen. Versuchsspulen und -Übertrager können hier mit Werten im mH-Bereich auf handliche Ferritkerne gewickelt werden.
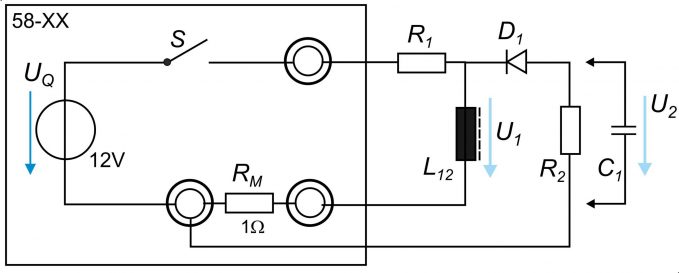
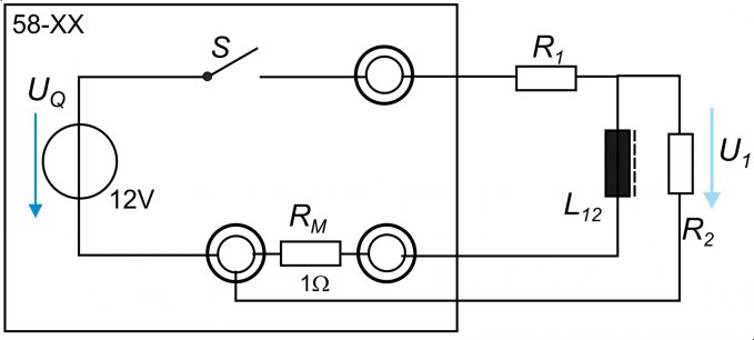
Eine einfache beispielhafte Versuchsschaltung ist eine R/L-Kom
bination mit einem Lade- Widerstand R1 und einem Entlade-Widerstand R2. Die Ladespannung ist positiv (12V), die Entladespannung negativ. Je nach Größe der Widerstandswerte kann die Entladespannung auch betragsmäßig größer als die Ladespannung sein.
Wählt man für R2 große Werte oder lässt ihn weg, so erhält man den Zündspulen- oder Weidezaun-Effekt: die Entladespannung der Spule steigt so lange weiter an, bis der Entladestrom fließt, hier begrenzt auf maximal 70V, die Grenzspannung des Varistors.
Erweitert man die
Schaltung um eine Diode und einen Speicherkondensator, so kann man einen Sperrwandler nachbilden. Dabei kann die Leistung über die Wahl von R1, die Größe der negativen Ausgangsspannung über den Lastwiderstand R2 bestimmt werden.
Bei Spulen mit mehreren Wicklungen lassen sich die Effekte von Parallelschaltung (keiner) und Serienschaltung auf die Induktivität zeigen.
Bei einer Spule mit 2 gekoppelten, in Reihe geschalteten Wicklungen als Sperrwandler ergibt sich der
folgende Aufbau: nur eine Wicklung wird vom Ladestrom durchflossen, aber beide in Reihe vom Entladestrom. Damit lassen sich je nach dem Verhältnis der Wicklungen auch sehr hohe Spannungen erzeugen. Die Ausgangsleistung des Versuchsaufbaus lässt sich über die Größe von R1 einstellen.